
視座と座標
視座と座標
ベクトル方向を確認する際に、重要になるのが視座です。
どこから見ているのか、どこを起点にするのか、というその見ている元となる位置が視座という認識でいいのかなと思います。
この視座の位置を、どの座標系を使うのかによって、数値が変わるのが、立体図形です。
グローバル座標(絶対座標)とローカル座標(相対座標)
自分が今、確認している座標系がどの座標なのか、はっきりわかっていないと、ツール上で明後日の数が出てきます。
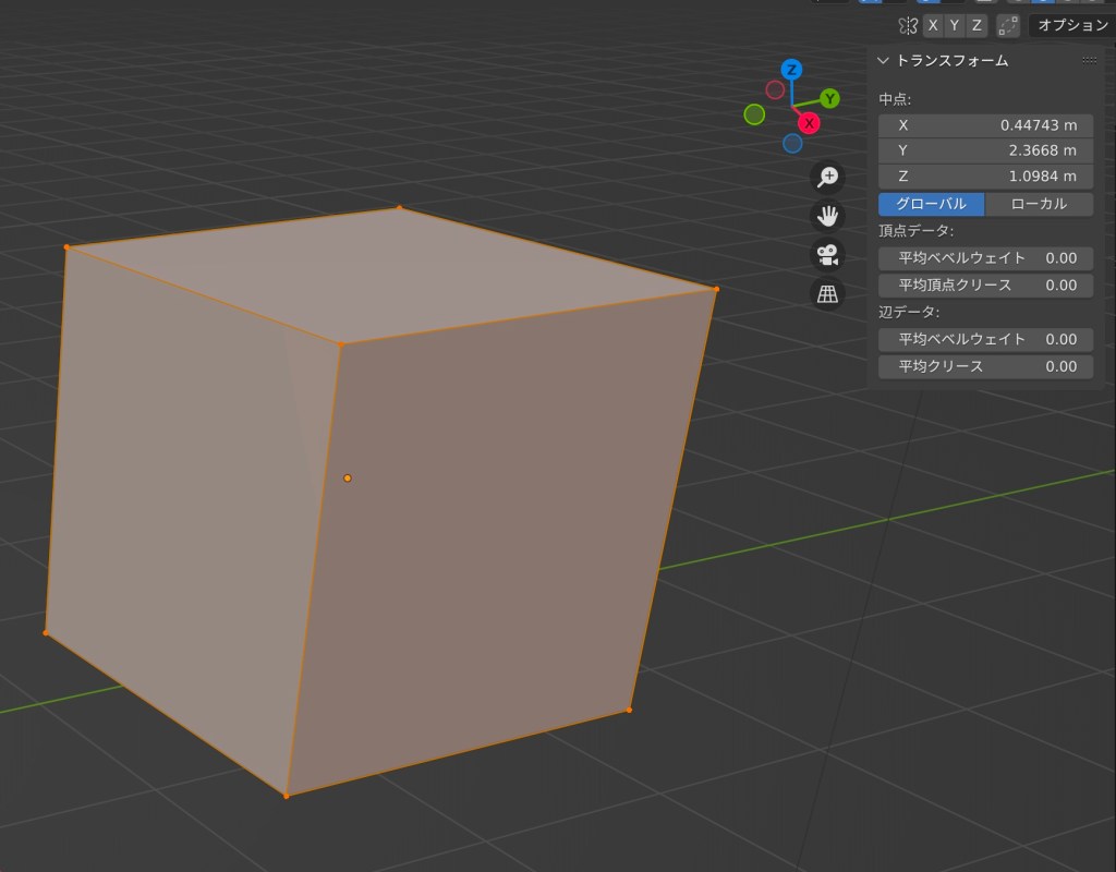
例えば、以下の画像は、同じ立体図形の位置を表していますが、座標系が異なるため、全く違う数値が表示されます。

グローバル座標

ローカル座標
このように、自分が今確認している座標系はどれなのか、について把握することは、どのレベルにおいても重要です。
絶対と相対
絶対値は、全体を通して、その状態がどの位置にあるのかを表示します。
相対値は、今位置している場所やエリアからの、ものの位置を表示します。
これを混同すると、非常に大きな見間違い見当違いを起こすのですが、この点は、よく注意しておくことに越したことはありません。
自分が見ているのは、
絶対値からのことなのか、
それとも、相対値からのことなのか。
これは、平面では、さほど問題にならないことがあります。
が、
立体になると、この見当違いによって、全く形にならないバラバラの形の状態を引き起こします。
結ばれるものが、きちんとその状態で結ばれない、これは、図形の世界でも、世界全体においても根幹に関わる重大な点です。
自分は、”座標”をどこに設定しているのか、
そこを見極めて、動くこと。
これは、この世界で活動する上においても大変重要です。自分自身が、どの視点に立っているのか、つまり、どの視座に立って見ているのか、については常に確認して、動く。ということを心がけることが重要です。
これができるようになれば、活動も、連携も、非常にスムーズになり、トラブルもなくなります。
立体で思考する、ということの基本的なあり方は、このように
今自分が立っているのはどの座標系か、
を理解するところから始めるというのがおすすめです。
